Bonjour,
Je suis en train de faire un TP de physique.
En classe nous avons pris différentes mesures du niveau d'intensité sonore en fonction de la distance.
Je dois modéliser la courbe de la fonction I=f(d).
D'après les modélisations que j'ai faites je peux modéliser ma courbe par une fonction exponentielle. Cependant quand je fais des recherches et d'après le barème de mon prof I=k*d2.
J'ai également essayé en vain de trouver un lien avec la relation de mon cours I=P/4
2
De plus, je dois répondre au questions si dessous:
1) Par quelle relation sont liés I et d ?
2) sachant que la puissance de la source est d'environ .... W, en déduire la relation mathématique entre I et d.
3) A quoi correspond géométriquement le coefficient ?
La deuxième partie de mon TP consiste a trouver la meilleure solution pour l'isolation du son
J'ai donc testé divers matériaux (verre, polystyrène, plâtre et bois) en changeant également le nombre de couches pour chacun d'eux.
Il faut maintenant que je répartissent les donnés dans cetableau afin de pouvoir conclure.
| 1 | |||
| 2 | |||
| 3 |
Bonjour,
Pour le 1) I vaut bien k d2. Je ne vois pas ce qu'est I=P/4π2. La définition c'est plutôt I=P/S et et P constant (puissance de la source).
Auriez-vous votre tableau de valeur, quitte à le donner en vrac si vous ne maitrisez pas le tableau.
La formule de base est I=P/S avec S=4
r2
Voici mes valeurs quand je modifie la distance
distance (cm) L
24 74.0
20 76.6
15 79.3
10 78.6
5 80.2
0 87.3
voici mes valeurs quand je modifies le matériaux utilisée
vide -> 91.0
1bois -> 85.1
2bois -> 82.6
1verre -> 85.0
2verre -> 83.3
3verre -> 82.6
1polystyrène -> 86.9
2polystyrène -> 82.9
1platre -> 79.6
2platre -> 75.6
Je ne sais pas si cela vous convient comme ca
Demander moi s'il faut que je redonne certaine valeurs
Bonjour,
D'abord rectification I=k/d2 cohérent avec I=P/S
Ensuite, vos données sont en effet difficilement exploitables, pourriez-vous récupérer les données d'un autre groupe ?
Une remarque : vous avez mesuré L(dB) et non I(W/m2), est-ce pris en compte ?
Il faudrait des détails pratiques sur le TP : d=0 ne doit pas correspondre à l'origine de la source, ce qui fait qu'on n'a pas k/d^2 mais k/(d+d0)^2, à moins que vous ayez moyen de déterminer la "vraie" origine. Ou au minimum, en supposant d0 faible, éliminer la mesure à d=0.
Pour le 2, je ne comprends pas trop, la relation entre I et d est connue : elle ressort de l'étude expérimentale 1. S'agit-il de déterminer une nouvelle relation et de comparer à 1 ?
De même, sans détail concret sur le TP, difficile de déterminer une relation entre P et I.
Pour le 3, le coeff. est k ? A part dire que k est proportionnel à la puissance et dépend de la géométrie, je ne vois pas trop.
Pour la suite, il faut comparer les affaiblissements L-L0, avec L0 le niveau sonore direct, plus l'affaiblissement est important, meilleur est l'isolation.
Bonjour, je viens de vérifier mes valeurs et c'est bien comme je l'avais écrit précédemment (elles sont peut-être fausse)
15 79.3
10 78.6
Pour la deuxième partie, j'ai calculé toutes les atténuations et je les ai comparés entre elles. J'en ai conclue que le plâtre est le matériaux le plus isolant.
Pour la première partie, j'ai réussi a modéliser ma courbe avec une fonction du quatrième degré, mais cela ne me parait pas très cohérent. Pouvez-vous m'indiquez si cela vous parait plausible.
J'ai effectivement fait tous les calculs afin d'obtenir I et non L.
Ici, la mesure que j'ai faites a d=0 correspond d'après moi a la mesure quand le récepteur est en contact direct avec la sonde. Faut-il que je l'enlève?
J'imagine que mon prof attend que, 1)J'utilise ma modélisation pour trouver un lien entre I et d, 2) Identifie la relation I=P/4
r2 et que 3) Identification de la surface d'une sphère.
C' est les informations que je trouve en regardant le barème.
Cependant, à part modéliser ma courbe, je ne comprend pas vraiment, ce qui est attendu de ma part est donc ce que je dois faire.
Je ne voit pas comment vous expliquez mieux que ça mon TP étant donné que je n'ai pas vraiment de consignes claires.
N'hésitez pas à me demander si vous avez besoin d'autres informations.
Merci beaucoup
Bonjour,
Il y a un problème avec les mesures et sans description précise des mesures, difficile d'en dire plus.
Ex : quel est l'émetteur, quelle est la sonde, d est la distance précisément entre quoi et quoi ?
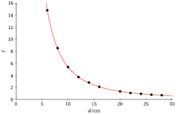
On devrait obtenir quelque chose du genre ci-dessous (la courbe en rouge est k/d^2)
Quand vous dites " le récepteur est en contact direct avec la sonde.", vous voulez dire l'émetteur ? C'est quoi l'émetteur ?
Pour d=0, 1/0 cela pose quand même problème, non ? Donc soit cette mesure n'a pas de sens, soit comme déjà dit, votre d n'est pas la distance source - sonde.
Je ne comprends pas ce I=P/4π r2, quelle est votre source ?
Si un prof de Terminale passe par là, il aura peut-être une idée en rapport avec le programme : je ne connais pas beaucoup d'émetteur qu'on puisse utiliser en TP qui rayonne sur 4 π.
Autrement dit, pour ce qui est du 1, on ne peut rien faire sinon récupérer un jeu de données chez un autre participant au TP.
Pour ce qui est du 2 et 3, cela tient plus au contenu du programme qu'à de la physique.

Le récepteur est le "sonomètre" et la sonde est la source sonore.
d est donc la distance mesurée entre le sonomètre et la source sonore.
Je pense que je vais supprimer la valeur à d=0, au moins il n' aura plus de problème.
Comme je l'vais déjà dit, d'après mon cours I=P/S et S=4
r2 soit I=P/4
r[sup]2[/sup
Sinon, je suis complètement bloqué
Est-ce que dispositif ressemble à cela ?
Est-ce que c'est des ultrasons ?
Ce qui me fait penser à cela sont les 91 dB, très très bruyant.

Bonjour,
Il faudrait en savoir plus sur les conditions de mesures.
Je vois que les mesures sont faites à des distances très faibles (quelques cm) et on n'est pas alors dans les conditions classiques de la loi en 1/d², quelle est la fréquence sonore de la source par exemple ?
Il me semble que la loi en 1/d² n'est valable qu'en "champ lointain" , On considère généralement qu'il faut être à une distance > 2 Lambda (longueur d'onde de la source) pour sortir de cette influence.
Attention aussi que la loi en 1/d² est pour les mesures en W/m² , les mesures sont repérées par un "L" qui est en général en dB
J'ai trouvé des mesures avec des valeurs proches et des distances variant de 6 à 28cm qui "marchaient"(message du 15-02-26 à 16:37). C'était en effet des ultrasons.
Les mesures sont bien en dB traduites en I, mais elles sont vraiment peu cohérentes et à part être sur place pour comprendre le problème, je ne vois pas trop.
Vous devez être membre accéder à ce service...
Pas encore inscrit ?
1 compte par personne, multi-compte interdit !
Ou identifiez-vous :