Bonsoir,
voici un exo, mais je ne sais pas comment commencer.
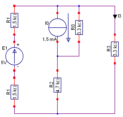
Il faut Exprimer et calculer lintensité du courant électrique I3 en détaillant la méthode utilisée.
merci d'avance
Edit Coll : image recadrée
Bonsoir,
Est-ce quelqu'un peut m'eclairer sur la demarche à suivre, je pense qu'il faut faire:
Transformer le MET (I1;R1) en MET après avoir regroupé les deux R1 (d'après les cours que j'ai peu retrouver , mais le problème je ne sais pas comment appliquer.
Ensuite, je suis en présence de deux MEN donc je regroupe les sources de courant et également les résistances
Merci par avance
Bonsoir,
A première vue, je remplacerais plutôt le générateur de courant et la résistance en parallèle (peu lisible ==> I0 et R0 ? ) par un modèle de Thévenin équivalent.
on recherche I3
Données : E1 = 5 V ; I0 = 1,5 mA ; R0 = 3,3 kΩ ; R1 = 1,5 kΩ ; R2 = 4,7 kΩ ; R3 = 3,3 kΩ.
On remplace I0 et R0 par un générateur de tension R0I0 et une résistance R0 en série.
Après on cherche le générateur équivalent de Thévenin en déconnectant R3 (R3 est le circuit extérieur).
J'étais parti sur 2 modeles de MEN mais je me suis perdu et je trouve au finale
I3=5.7x10^-4 A
Mais je doute fort que se soit ça...
est-ce que tu peux me detaillé les étapes pour cette exercice stp ? merci
Désolé, je n'vois pas bien ton circuit...
Confirme moi bien...
Au-dessus de E1, c'est bien R1 ?
Et en-dessous alors ? C'est R1 aussi ?
Merci,
J'essayerai de jeter un oeil cet après-midi si j'ai le temps... 
Oui, il me semblait bien aussi... (On dirait PSPice)
Je donne rapidement ma démarche... Je dois aller au boulot.
1) J'ai remplacé (I0;R0) en dérivation par son équivalent Thèvenin, (E0 = R0
I0;R0) en série
2) On a donc dans chaque branche une association série de 2 résistances (R1;R1) = 2
R1 avec E1, et (R0;R2) = R0+R2 avec E0
SOIT :
3) Th. de superposition :
J'éteins E0 seule, j'exprime la tension aux bornes de R3 (lois générales) et je calcule le courant I' circulant dans R3 (loi d'Ohm)
J'éteins E1 seule, je recommence pareil pour calculer I.
4) Je superpose les deux...
I3 = I - I' (A revoir pour le signe... Sous la précipitation, j'veux pas raconter de bêtise...)
OU :
3) Millman au point A, avec B comme référence :
U(R3) = VA - VB = {E1/(2R1) - E0/(R0+R2)} / {1/(2R1) + 1/(R0+R2) + 1/R3}
4)
On a alors U(R3) donc i3 = U(R3) / R3 (loi d'Ohm)
J'ai également essayé rapidement avec Thèvenin, ça semble donner les mêmes résultats.
J'ai essayé de voir en détail avec Norton et les diviseurs de courant, ça semble donner aussi la même chose, mais faut que je vois cela plus rigoureusement ! 
Vous devez être membre accéder à ce service...
Pas encore inscrit ?
1 compte par personne, multi-compte interdit !
Ou identifiez-vous :