Inscription / Connexion Nouveau Sujet
Niveau terminale
Partager :

Circuit RLC en régime sinusoïdale

Posté par
handa
03-02-26 à 14:45

Question
Dans l'étude du circuit RLC en régime sinusoïdal,
selon vous, la phase φ (à t=0 ) doit-elle être exprimée dans :

■ ]-π,π]
Ou
■ ]0,2π]

et pourquoi ?
Merci d'avance

Posté par
gts2
re : Circuit RLC en régime sinusoïdale 03-02-26 à 18:20

Bonjour,

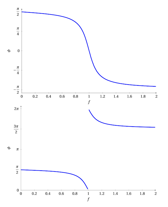
On ne doit pas prendre l'une ou l'autre, les deux sont mathématiquement correctes, mais il est préférable de prendre pour, disons la phase du courant par rapport à la tension d'une RLC série, l'intervalle ]-π,π], cela permet d'avoir une phase continue, voir dessin ci-dessous.

Circuit RLC en régime sinusoïdale



Mentions légales - Retrouvez cette page sur l'île de la physique - chimie
© digiSchool 2026

Vous devez être membre accéder à ce service...

Pas encore inscrit ?

1 compte par personne, multi-compte interdit !

Ou identifiez-vous :


Rester sur la page

Inscription gratuite

Fiches en rapport

parmi 246 fiches de physique

Désolé, votre version d'Internet Explorer est plus que périmée ! Merci de le mettre à jour ou de télécharger Firefox ou Google Chrome pour utiliser le site. Votre ordinateur vous remerciera !